I set out to create a space where there are authentic latin recipes (and more) for all users. There are so many recipes online that simply do not match up to what users seek and the ones that are top notch are typically not in their language. With my design I want to bridge the gap in cultures recipes starting with latine recipes. I conducted research with majority older generation since the design is to help users that want to expand their recipes and be able to find these new recipes in their own language and unit of measurements. I wanted to keep everything as simple as possible for the NBU (Next Billion Users), but from my research I learned that the majority of the users wanted more, not less. They also seeked out recommendation to make things easier to choose from for them.


Personas


I created two different persona’s for this project. One represented users that preferred using a mobile app or web browser, while the other persona preferred accessing a website rather than download an app.


Competitive Audit and Ideation


By completing a competitive audit, I have found similar direct competitors. Although the others have great features, there are still areas where my competitors can improve.

After completing the audit I quickly sketched out ideas for the initial design, I wanted that was simple and straightforward for my target users, majority of them being NBU.


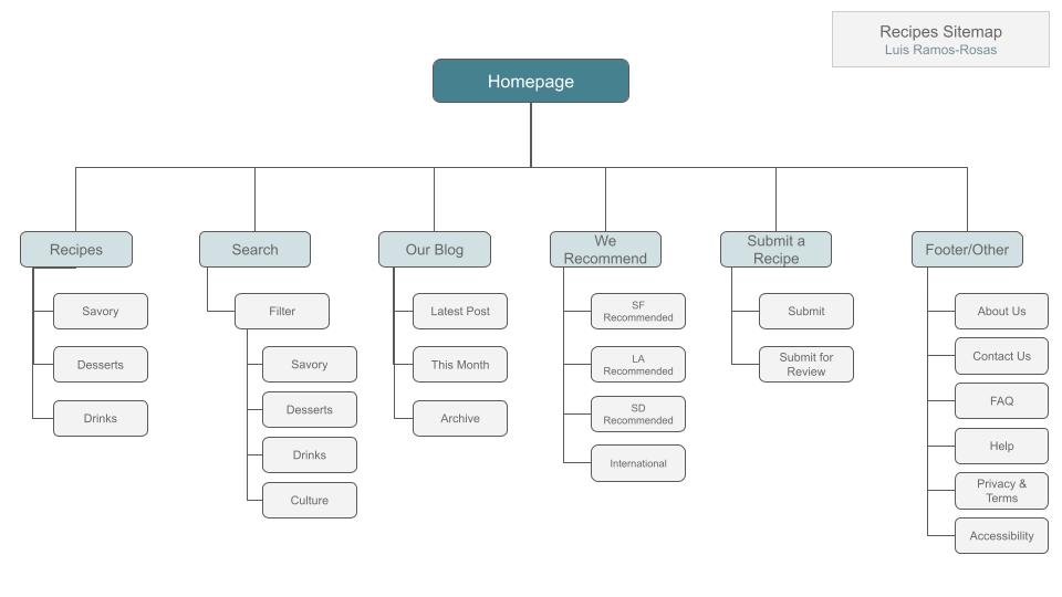
Wireframes and Low-fidelity Prototype


The low-fidelity prototype showcased the overall user flow of navigating the app and was used for usability studies with users.

View the prototype here:

LOW-FIDELITY PROTOTYPE

Mockups:



High-fidelity Prototype


The high-fidelity prototype showcases the users journey while using the app.  Designs were updated accordingly based on the usability studies conducted.

View the prototype here:

HIGH-FIDELITY PROTOTYPE

Responsive Design


The main goal when creating the responsive design was maintaining consistency for all users. The target users are older generation, so it was important that they were not overwhelmed with information. Most of my users rarely use websites so it had to be easy to navigate for them.

Mobile View:

Tablet View:

Desktop View:


Conclusion


IMPACT

While working on this project I learned that there are so many different recipes and takes that people want to share with others. A lot of users also search for very specific things so a lot of this design will come down to very strong back end design to ensure it functions for the users.

WHAT I LEARNED

The app and responsive site will help bridge different cultures with their culinary recipes. Although the design will mainly be latine recipes, the design will grow and include a large variety of recipes from around the world.

Ooooh I like how this looks! A recipe blog that’s ACTUALLY easy to read and use??
— quote from peer feedback

VIEW FULL CASE STUDY

Previous
Previous

"Trading Creatives" - Website